今天给大家带来的分享是关于液压卸荷溢流阀(包括电磁卸荷溢流阀,以下简称卸荷溢流阀)的出厂性能试验方法。方法适用于以矿物油型液压油或性能相当的其他液体为工作介质的卸荷溢流阀。
液压卸荷溢流阀的出厂试验项目与试验方法:

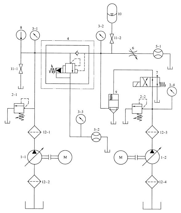
1-1、1-2——液压泵;2-1、2-2——溢流阀;3-1、3-2、3-3、3-4——压力表(瞬态试验时,压力表 3-1、3-2 处还应接入压力传感器);
4——被试阀;5-1、5-2——流量计;6——节流阀;7——电磁换向阀;8——温度计;9——阶跃加载阀;
10——蓄能器(0.63L 或 1.6L~6.3L);11-1、11-2——截止阀;12-1、12-2、12-3、12-4——过滤器。
图 1 试验回路原理图
1、耐压性(抽试)
泄油口与油箱连通。对各承压口施加耐压试验压力,耐压试验压力为该油口最高工作压力的 1.5 倍,试验压力以每秒 2% 耐压试验压力的速率递增,达到后,保压 5min。
2、调压-卸荷特性(必试)
蓄能器 10 的容积可在 1.6L〜6.3L 范围内选择,其充气压力应小于被试阀调压范围下限值。调节溢流阀 2-1,使系统压力比被试阀调压范围上限值高 15%(仅起安全阀作用),并使通过被试阀的流量为试验流量,分别进行下列试验:
①将节流阀 6 调至适当开度,同时调节被试阀的调压装置从全松逐渐调紧,通过压力表 3-2 观察压力上升情况,并测量调压范围,反复试验不少于 3 次;
②将节流阀 6 调至适当开度,分别调节被试阀至调压范围下限值和上限值,使被试阀自动卸荷与升压,用压力表 3-2 测量开始向蓄能器 10 充压时的压力 PAL。此压力与调定压力上 PAH 之差相对于调定张力 PAH 的百分比,即为被试阀的 A 油口压力变化率 △/PA:
△/PA=(PAH-PAL/PAH)*100%
反复试验不少于 3 次;
③在②试验过程中,当 P 口卸荷后,立即关闭节流阀 6,用压力表 3-1 和 3-3 测量压力,其压差即为被试阀的卸荷压力。
3、重复精度误差(抽试)
按序号 2② 试验方法,当试验被试阀在调压范围上限值的工作油口(A 口)压力变化率时,根据各次测得的上限压力 PAH(即调定压力)和下限压力 PAL(即向蓄能器 10 充压时的压力),找出最高上限压力 PAHmax、最低上限压力 PAHmin、最高下限压力 PALmax、最低下限压力 PALmin,然后按下式计算被试阀工作油口(A 口)压力变化率的重复精度误差 E:
E=[(PAHmax-PALmin)-(PAHmin-PALmax)]/PAH*100
4、工作油口(A 口)单向阀压力损失(抽试)
完全打开节流阀 6,并使通过被试阀的流量为试验流量。用压力表 3-1 和 3-2 测量压力,其压差即为被试阀工作油口(A 口)单向阀压力损失。
5、内泄漏量(必试)
关闭截止阀 11-1、11-2 和节流阀 6,调节溢流阀 2-1 和被试阀,使被试阀至调压范围上限位,并使通过被试阀的流量为试验流量。
调节溢流阀 2-1,使系统压力下降至被试阀调压范围上限值的 75%,30s 后在被试阀的溢流口测试内泄漏量。
6、保压性(抽试)
在进行此项试验时,规定蓄能器 10 的容积为 0.63L,其充气压力应小于被试阀调压范围下限值。完全关闭节流阀 6(在整个试验过程中,节流阀不应有油液通过),调节溢流阀 2-1 和被试阀,使被试阀工作油口(A 口)压力略高于调压范围上限值。然后打开截止阀 11-1,当压力表 3-2 的指示压力下降到被试阀调压范围上限值时,开始记录时间,测量 5min 时间间隔内压力表 3-2 指示压力的下降值。
7、动作可靠性(必试,仅对电磁卸荷溢流阀)
调节溢流阀 2-1,使系统压力比被试阀调压范围上限值高 15% 左右(仅起安全阀作用),并使通过被试阀的流量为试验流量。然后将被试阀调至调压范围上限值,在规定的条件下,将电磁铁通电(或断电),由压力表 3-1 观察被试阀的卸荷(或建压)情况。反复试验不少于 3 次。
8、密封性(必试)
在被试阀性能试验前擦干净外表面,从性能试验开始至结束的全过程中观察各密封处的外渗漏情况。
以上就是今天的分享!如果您对用于上述试验的液压卸荷溢流阀出厂性能试验装置感兴趣,欢迎与我们联系!电话:0755-8889 8859 QQ:459675648。
