设备简介:
RIA(Reactivity Initiated Accident,反应性引入事故)模拟试验为模拟核反应堆RIA事故工况,RIA事故工况为反应性引起的事故,一般是由反应性快速增加导致,如弹棒、控制棒组件失控抽出等。其具体表现为燃料棒内压与包壳表面温度均急速升高,最终导致包壳管软化、膨胀、起泡然后爆裂。
模拟RIA试验装置就用来模拟燃料包壳管内压和温度同时急剧升高的试验装置,即试样管开始处于常温常压工况(或指定的温度和压力工况下),然后同时以设定的速率升高试样管内压和试样管表面温度,直至试样管发生破坏,试验结束。
在条件允许的情况下(如果可以做到温度在毫秒内升高几十℃时,考虑同时升温升压才具有实际意义),可以考虑同步急速升高包壳管内压和包壳管表面温度,从而更为真实的模拟核反应堆内的反应性引入事故工况。一般而言,在堆外环境下很难做到内压与包壳表面温度同步急速增加,此时可以考虑试验简化为恒温快速增压试验和恒压快速升温试验。恒温快速增压试验为保持包壳管在一定温度下,向包壳管内部迅速打压至包壳管破裂;恒压快速升温试验为在一定压力下,快速提升包壳温度至包壳管破裂。
试样参数:
试验试样为一段空心管,测试管内可填塞物料以期减小内容积有益于试验,对管的固定、密封、装卸应安全可靠,操作方便。试验试样的详细参数如下:

(表1)
试验内容:
在事故容错燃料包壳研制中,使用模拟RIA试验装置完成的试验内容如下:
(1)高温快速增压试验
将包壳管试样一端封死,另一端连接于压力源装置(也可考虑两端均连接压力源,但燃料棒包壳管不应受到轴向的约束限制)。整个包壳管处于加热炉内部,炉膛内通入保护性气体,燃料棒包壳最高工作温度在500℃。在保护性气氛中将包壳管加热至工作温度,然后迅速加载压力,压强增加速率最大为5.5GPa/s,直至包壳管失效。记录下包壳管试样失效时的最大内压。
(2)高压快速升温试验
将包壳管试样一端封死,另一端连接于压力源装置(也可考虑两端均连接压力源,但燃料棒包壳管不应受到轴向的约束限制),加压至某一设定压力。在包壳管充满设定压力下,可保持包壳管初始内压不变,然后进行加热,加热过程中不对包壳管内部压力进行限制;也可在加热过程中通过技术手段维持内压恒定。通过电磁感应或其他加热方式迅速加热包壳管表面,升温速度最大为200℃/s,直至包壳管失效。记录下包壳管试样失效时的最大表面温度。
本试验的关键技术点:
☼ 可以高速增加包壳管内压的压力装置;
☼ 耐高温工作介质;
☼ 快速升高包壳管表面温度的加热装置;
☼ 包壳管试样的有效密封。
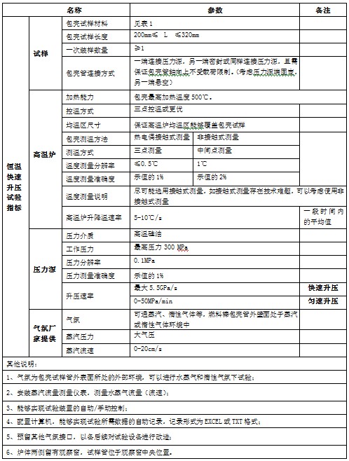
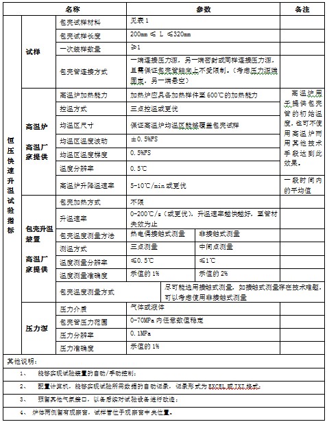
技术指标要求:
燃料棒包壳RIA模拟试验装置,为一套高集成的试验装置,该装置具有恒温快速升压及恒压快速升温功能。详细参数如下表:
(恒温快速升压试验)

(恒压快速升温试验)


设备参考图片:

(上图为我司为某核电单位提供的燃料棒包壳RIA模拟试验装置客户现场实拍图)