今天给大家带来的分享是关于拖拉机-液压多路换向阀型式试验中高温、低温和耐久试验的内容。
试验参见图 1 所示的试验系统原理图进行。

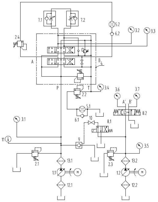
标引序号说明:
1.1、1.2——液压泵;2.1~2.4——溢流阀;3.1~3.7——压力表(对瞬态试验,压力表 3.1 应接入压力传感器);
4——被试多路阀;5.1、5.2——流量计;6.1、6.2——单向阀;7.1、7.2——单向节流阀;8.1、8.2——电磁阀;
9——阶跃加载阀;10——截止阀;11——温度计;12.1~12.2——过滤器;13.1~13.2——过滤器。
注 1:图形符号参见 GB/T 786.1。
注 2:试验液动多路阀时,两端的控制油口分别与电磁换向阀 8.2 的 A'、B' 油口连通。
图 1 多路阀试验系统原理图
1、高温试验
被试多路阀通过公称流量,将被试多路阀的安全阀调至公称压力,调节系统溢流阀和 A、B 油口单向节流阀,使被试多路阀的 P 油口压力为公称压力,调节回油口溢流阀,使被试多路阀的 T 油口无背压或为规定背压值,在 85℃±5℃ 油温下,使滑阀以(20~40)次/min 的频率连续换向和安全阀连续动作 0.5h。
2、低温试验
被试多路阀通过公称流量,将被试多路阀的安全阀调至公称压力,调节系统溢流阀和 A、B 油口单向节流阀,使被试多路阀的 P 油口压力为公称压力,调节回油口溢流阀,使被试多路阀的 T 油口无背压或为规定背压值,在 -20℃±5℃ 的环境温度下,使滑阀以(20~40)次/min 的频率连续换向和安全阀连续动作 0.5h。
3、耐久试验
调节被试多路阀的安全阀至公称压力,并使通过被试多路阀的流量为试验流量。将被试多路阀以(20~40)次/min 的频率连续换向。在试验过程中,记录被试多路阀的换向次数与安全阀动作次数,并在达到寿命指标所规定的换向次数后,检查被试多路阀的主要零件。