不锈钢环压式管件的性能试验方法:
1、水压密封性能试验
管件两端封堵后,注入试验压力为 2.5MPa(PN16 及其以下的管件)或 3.75MPa(PN25 的管件)的清水,稳压时间不少于 15s,结果应符合要求。
2、气密性能试验
将管件装在气密试验台上,浸没水中,充入干净的压缩空气,气密试验压力为 1.05MPa,稳压时间不少于 15s,结果应符合要求。
3、耐压试验
试件两端与长度为 200mm 的不锈钢管环压连接,组成一组试样,进行耐压试验,试验介质为自来水,其试验压力为 2.5MPa(PN16 及其以下的管件)或 3.75MPa(PN25 的管件),保压 1min,管件与管子的连接部位应无渗漏和脱落现象。
4、负压试验
应使用 3 个不同公称尺寸的管件与长度分别为 200mm 的等径不锈钢管环压连接后构成一组试件,试验时,室内温度为(20±5)℃,用真空泵减压至 80kPa(绝对压力),在该气压下,保持 1h 后,管件和管子内压差不得大于 5kPa 及有其他异常。
5、拉拔试验
试件两端与长度为 300mm 的不锈钢管环压连接,组成一组试样,向管内封入 0.6MPa 的空气,固定在拉伸试验机上。进行拉拔试验时,以 2mm/min 的速度进行拉伸,测定出现泄露时的最大拉伸力,此时的拉伸力应大于表 1 规定的最小抗拉阻力。

说明:1——压力源;2——拉伸试验机;3——试件;4——管子。
注:此图所示为等径接头管件,弯头、三通可采用同规格的等径接头进行等效试验。
图 1 拉拔试验装置
表 1 最小抗拉阻力
| 公称尺寸 DN | 最小抗拉阻力 /kN | 公称尺寸 DN | 最小抗拉阻力 /kN | ||
| PN16 | PN25 | PN16 | PN25 | ||
| 15 | 1.98 | 3.0 | 60 | 15.2 | 21.9 |
| 20 | 3.46 | 4.7 | 65 | 24.5 | 36.7 |
| 25 | 4.5 | 6.1 | 80 | 29.0 | 43.1 |
| 32 | 6.42 | 9.2 | 100 | 35.0 | 49.4 |
| 40 | 8.12 | 11.6 | 125 | 43.0 | 65.0 |
| 50 | 9.72 | 14.8 | 150 | 55.0 | 79 |
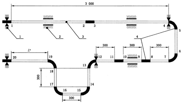
6、温度变化(冷热水循环)试验
温度变化试验装置如图 2 所示,此项试验应在(20±5)℃ 和(93±5)℃ 的常温水和热水,用压力值为公称压力的内压进行 2500 次循环变化,一个循环为(30±2)min,冷热水各保持 15min,冷热水的交替能在 1min 内完成。其结果应为各连接部位无渗漏及其他异常现象。
单位为毫米

说明:1——固定支座;2——浮动支座;3——管子;4——试件。
注 1:图中 1〜20 为联接点号。a L 尺寸应与检测设备相匹配。
图 2 温度变化试验装置
7、交变弯曲试验
交变弯曲试验装置如图 3 所示,将接头与长 1000mm 的管子连接,向内部封入 1.6MPa(PN16 及其以下的管件)或 2.5MPa(PN25 的管件)的水,按振幅为 ±5mm,振动频率 10Hz 的条件实施振动,持续 100 万次,不得有渗漏、脱落及其他异常。
单位为毫米

说明:1——试件;2——管子;3——自由支承;4——振动源。
图 3 交变弯曲试验装置
8、振动应变试验
振动应变试验装置如图 4 所示。此项试验在同一种公称尺寸的 4 个试件上进行,每种公称尺寸至少用 8 个接口与长 200mm 的管子按图 4 的规定组成试验结构,向内部封入 1.6MPa(PN16 及其以下的管件)或 2.5MPa(PN25 的管件)的水,按振幅为 ±1mm,振动频率 20Hz 的条件实施振动,持续 100 万次,不得有渗漏、脱落及其他异常。
单位为毫米

说明:1——试件;2——管子;3一一固定支承;4——振动源。
图 4 振动应变试验装置
9、压力冲击(波动)试验
将接头与长 500mm 以上的管子连接,内部注满水后,升压到 1.6MPa(PN16 及其以下的管件)或 2.5MPa(PN25 的管件),再减压到 0MPa~0.1MPa,此操作应在 4s 内完成。并以此为一个周期,反复施加 10000 个周期的同样循环内压,不得有渗漏、脱落及其他异常。
10、卫生要求
用于输送饮用净水和生活饮用水管件的卫生试验应符合 GB/T 17219 的相关规定。