环压式连接是指用专用工具将管件连同圆筒形橡胶密封圈与不锈钢管子沿圆周方向向内抗压为一体的一种管道机械连接方式。不锈钢环压式管件是一种公称尺寸不大于 DN150、公称压力不大于 PN25 的饮用净水、生活饮用水、冷水、热水和消防,公称压力不大于 PN16 的医用气体、负压、压缩空气和虹吸排水,和公称压力不大于 PN4 的燃气等不锈钢管道连接用环压式管件。今天我们学习关于该型管件的性能试验方法的内容。
1、水压密封性能试验
1.1 性能要求
用于输送液体介质的管件可在水压密封性能试验和气密性能试验中任选一项。管件水压密封性能试验的试验压力为 2.5MPa(PN16 及其以下的管件)或 3.75MPa(PN25 的管件),在此压力下管件应无渗漏和永久变形。
1.2 试验方法
管件两端封堵后,注入试验压力为 2.5MPa(PN16 及其以下的管件)或 3.75MPa(PN25 的管件)的清水,稳压时间不少于 15s,结果应符合 1.1 的要求。
2、气密性能试验
2.1 性能要求
用于输送气体的管件应进行气密性能试验。管件进行气密性能试验的试验压力为 1.05MPa,在此压力下管件应无泄漏出现。
2.2 试验方法
将管件装在气密试验台上,浸没水中,充人干净的压缩空气,气密试验压力为 1.05MPa,稳压时间不少于 15s,结果应符合 2.1 的要求。
3、耐压试验
试件两端与长度为 200mm 的不锈钢管环压连接,组成一组试样,进行耐压试验,试验介质为自来水,其试验压力为 2.5MPa(PN16 及其以下的管件)或 3.75MPa(PN25 的管件),保压 1min,管件与管子的连接部位应无渗漏和脱落现象。
4、负压试验
应使用 3 个不同公称尺寸的管件与长度分别为 200mm 的等径不锈钢管环压连接后构成一组试件,试验时,室内温度为(20±5)℃,用真空泵减压至 80kPa(绝对压力),在该气压下,保持 1h 后,管件和管子内压差不得大于 5kPa 及有其他异常。
5、拉拔试验
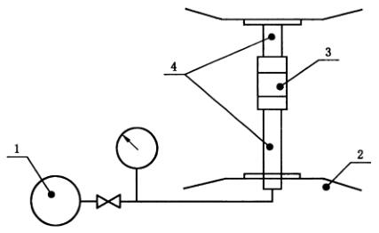
试件两端与长度为 300mm 的不锈钢管环压连接,组成一组试样,向管内封入 0.6MPa 的空气,固定在拉伸试验机上。进行拉拔试验时,以 2mm/min 的速度进行拉伸,测定出现泄露时的最大拉伸力,此时的拉伸力应大于表 1 规定的最小抗拉阻力。

说明:1——压力源;2——拉伸试验机;3——试件;4——管子。
注:此图所示为等径接头管件,弯头、三通可采用同规格的等径接头进行等效试验。
图 1 拉拔试验装置
表 1 最小抗拉阻力
| 公称尺寸 DN | 最小抗拉阻力 /kN | 公称尺寸 DN | 最小抗拉阻力 /kN | ||
| PN16 | PN25 | PN16 | PN25 | ||
| 15 | 1.98 | 3.0 | 60 | 15.2 | 21.9 |
| 20 | 3.46 | 4.7 | 65 | 24.5 | 36.7 |
| 25 | 4.5 | 6.1 | 80 | 29.0 | 43.1 |
| 32 | 6.42 | 9.2 | 100 | 35.0 | 49.4 |
| 40 | 8.12 | 11.6 | 125 | 43.0 | 65.0 |
| 50 | 9.72 | 14.8 | 150 | 55.0 | 79 |
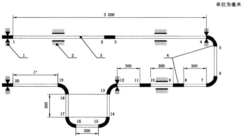
6、温度变化(冷热水循环)试验
温度变化试验装置如图 2 所示,此项试验应在(20±5)℃ 和(93±5)℃ 的常温水和热水,用压力值为公称压力的内压进行 2500 次循环变化,一个循环为(30±2)min,冷热水各保持 15min,冷热水的交替能在 1min 内完成。其结果应为各连接部位无渗漏及其他异常现象。

说明:1——固定支座;2——浮动支座;3——管子;4——试件。
注 1:图中 1〜20 为联接点号。
a L尺寸应与检测设备相匹配。
图 2 温度变化试验装置
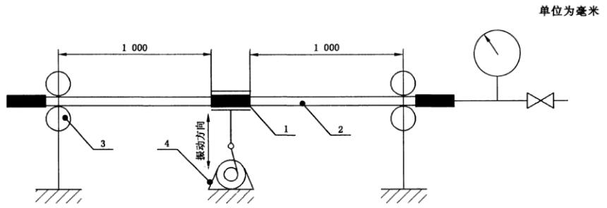
7、交变弯曲试验
交变弯曲试验装置如图 3 所示,将接头与长 1000mm 的管子连接,向内部封入 1.6MPa(PN16 及其以下的管件)或 2.5MPa(PN25 的管件)的水,按振幅为 ±5mm,振动频率 10Hz 的条件实施振动,持续 100 万次,不得有渗漏、脱落及其他异常。

说明:1——试件;2——管子;3——自由支承;4——振动源。
图 3 交变弯曲试验装置
8、振动应变试验
振动应变试验装置如图 4 所示。此项试验在同一种公称尺寸的 4 个试件上进行,每种公称尺寸至少用 8 个接口与长 200mm 的管子按图 5 的规定组成试验结构,向内部封入 1.6MPa(PN16 及其以下的管件)或 2.5MPa(PN25 的管件)的水,按振幅为 ±1mm,振动频率 20Hz 的条件实施振动,持续 100 万次,不得有渗漏、脱落及其他异常。

说明:1——试件;2——管子;3——固定支承;4——振动源。
图 4 振动应变试验袋置
9、压力冲击(波动)试验
将接头与长 500mm 以上的管子连接,内部注满水后,升压到 1.6MPa(PN16 及其以下的管件)或 2.5MPa(PN25 的管件),再减压到 0MPa~0.1MPa,此操作应在 4s 内完成。并以此为一个周期,反复施加 10000 个周期的同样循环内压,不得有渗漏、脱落及其他异常。
10、卫生要求
用于输送饮用净水和生活饮用水管件的卫生试验应符合 GB/T 17219 的相关规定。
以上就是今天的分享!如果您对用于上述试验的管件压力性能试验装置感兴趣,欢迎与我们联系!